One of the first questions we're always asked at an AI Supercharge class is "What LLM should I choose?" And honestly, it's a fair question when you're staring at options like Claude, ChatGPT, Gemini, Perplexity, and Copilot.
Here's the thing: the AI landscape changes constantly. These tools are constantly being upgraded, and what was a standout feature of one tool last week might suddenly appear in another after an update. So rather than declaring one ultimate winner, let me break down where each tool currently shines.
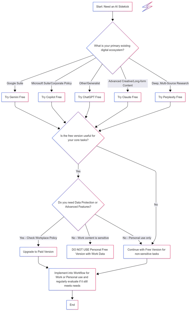
The Current AI Lineup
ChatGPT - The Popular Choice
ChatGPT is still the world's most popular LLM, and with version 5, it's become a fantastic generalist with brilliant image creation capabilities. I used this tool for creating Bob Mediocre, our AI Supercharge intern, complete with his CV and LinkedIn profile. It's excellent for brainstorming sessions, marketing copy, social media content, and creative campaigns. User-friendly and great for beginners.
Gemini - The Google Integration Champion
Brilliant if you're living in the Google ecosystem, which makes it my tool of choice. It integrates seamlessly with Google tools and now creates impressive imagery and AI-voiced videos. Perfect for deep research tasks, analysing data in Google Sheets, creating presentations, and drafting comprehensive reports. Also excellent for fact-checking and pulling together information from multiple sources.
Claude - The Creative and Development Powerhouse
Claude excels at creative writing and development work. Use it for long-form content, such as blogs, detailed project plans, coding assistance, editing existing content, and complex problem-solving that requires careful analysis. Not the easiest for complete beginners. I use Claude for creative writing tasks in my integration through Autohive.
Perplexity - The Research Specialist
I'm relatively new to Perplexity, but people rave about its ability to connect multiple systems. It's particularly strong for research requiring multiple sources, finding current news and trends, fact-checking across the web, competitive analysis, and market research reports. Think of it as your research assistant with real-time information access.
Copilot - The Microsoft Integration Option
Microsoft's Copilot integrates with all Microsoft products. Historically lagged behind other LLMs, but recent updates are promising. Crucial for New Zealand government agencies, large businesses, and universities are required to use Microsoft suite. Use it for Word documents, Excel data analysis, PowerPoint presentations, Outlook emails, and workflow automation.
The Free vs Paid Question
Why pay for an LLM when free versions exist? If you pay for it, your data is protected.
Free versions can use your conversations to train future models. Paid versions provide:
- Data protection guarantees
- Priority access during busy periods
- Advanced features and capabilities
- Better customer support
Getting Started: The Practical Approach
My advice? Start simple:
1. Choose one tool based on your existing ecosystem
2. Try the free version first to get comfortable
3. Only input non-sensitive content while testing
4. Upgrade to paid once you know it's useful
The Workplace Consideration
Important workplace considerations:
- If your business pays for AI tools, uploading work content should be fine
- Check your workplace AI policy before using AI tools with company data
- Using work content in personal AI versions likely breaches policy
- When in doubt, ask your IT team
The Bottom Line
The "best" LLM is the one that integrates well with your existing workflow and meets your specific needs. Don't get caught up in the feature race – choose based on what you actually need to accomplish.
Start with one, get comfortable, then explore others if needed. The AI landscape will keep evolving, but choosing tools that protect your data and integrate with your work remains constant.
Ready to dive deeper into AI tools and discover which ones work best for your business? Our hands-on courses help you make informed decisions about AI implementation. Let's get supercharged together!

